S laskavým svolením Boca uveřejňujeme článek o stavbě mechanického návěstidla do šachty. Originál článku je na serveru Railnet.sk
Postavil som modulovú traťovú odbočku Obora v mierke TT 1:120. Nie je to presná kópia skutočnej odbočky, pretože sme s Harmim, ktorý mi pomáhal pri realizácií, potrebovali dosiahnuť aby sa zložená odbočka podobala tvarom na zbalené dva rovné moduly 80x40cm.
Na skutočnej odbočke sa nachádzajú aj dnes mechanické návestidlá, preto som stále premýšľal, aké návestidlá pre odbočku použiť.
Na obrázku nižšie, nákladný vlak páve prešiel cez odbočku Obora.

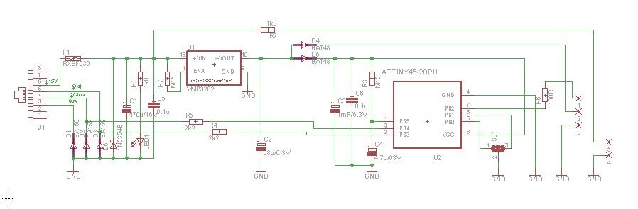
Pôvodne som na tento účel zakúpil návestidlá Viessmann, no počase sa mi viacej zapáčili návestidlá ČSD. Tie by sa dali síce ovládať elektromagnetmi Viessmann ale Harmi už mal dávnejšie rozpracovaný projekt na riadenie serva mikrokontrolérom Atmel. Ďalej som sa rozhodoval, akú šachtu pre návestidlo použiť. Dano v staršom článku Návestidlá na modulovke - prečo šachty popisuje FREMO šachtu s otvorom 30x20. Ja som si na stretnutiach všimol stále sa rozširujúce šachty 20x20mm, táto je už aj spomenutá v norme klubu ZABABOV sekcie TT-Provoz v bode 3.5. - Norma pro stavbu modulů. Tieto mi pripadajú šikovnejšie a ich aplikácia do modulu je aj jednoduchšia. Stačí na to hliníkový profil "jokel" 25x25x2mm, ktorý je lacný a dostupný.
.jpg)

Mne sa síce podarilo naposledy kúpiť len hrúbku 1,5mm, čím mi vznikol väčší otvor a tým aj vôľa ale to nevadí. Z profilu si odrežeme potrebnú dĺžku, tak aby neprečnieval cez spodnú časť modulu a kus vlepíme tavnou pištoľou do pripraveného otvoru v module. Drevo na obrázku je trocha opálené, pretože som lepidlo zahrieval plynovou spájkovačkou pre lepšie priľnutie lepidla. Jednoduchosť aplikácie dokazuje aj nasledujúce foto, kde dvaja majstri montujú šachtu do nového modulu počas stavby trate na stretnutí.

Keď už vieme kam návestidlo zasunieme, poďme sa venovať teraz jemu. Jedno-ramenné návestidlo už som zohnal hotové, je to výrobok DK-model . Ako som už vyššie spomenul, rameno návestidla bude ovládané modelárskym lineárnym servom.
